在步进电机驱动芯片的选型设计中,工程师往往需要在性能、成本、封装、功耗等多个维度之间做权衡。市面上的选择很多:从传统的分立式驱动到高度集成的智能驱动,从低压小电流到高电压大电流品类一应俱全。本文将介绍一款智能高性能步进电机驱动芯——TMC2240,以36V/2.1A RMS的规格、230mΩ超低导通电阻和无损电流检测技术,提供高性价比的步进电机驱动方案。

一、均衡参数,高性价比选择
TMC2240是Trinamic(现属ADI)推出的一款定位于高性价比经济型驱动赛道的步进电机驱动IC。芯片支持4.5V~36V宽压直流输入,可覆盖市面上绝大多数中小型两相步进电机的供电需求;内置双路全集成低阻H桥,典型导通内阻低至230mΩ(HS+LS),可提供最高5.0A峰值驱动电流、2.1A持续RMS驱动电流(3A正弦峰值),轻松满足绝大多数场景的扭矩输出需求。
在控制精度上,芯片原生支持最高1/256微步细分,内部集成1024个正弦波条目的微步表,无需插值算法即可实现超高精度的位置控制;同时搭载Trinamic专属MicroPlyer™微步插值技术,开启后,可对8/16/32/64等低细分输入的STEP脉冲做插值优化,始终输出256细分的平滑驱动效果,有效解决电机低速运行时的力矩波动与抖动问题,提升设备的定位精度与运行平顺性。
其内置完整的诊断与保护体系,除短路保护(OCP)、过热关断、欠压锁定(UVLO)等核心保护功能外,芯片还支持驱动芯片结温实时测量、供电电压监测、估算电机绕组温度等,为系统级诊断提供全面的数据支撑。
相比Trinamic的经典产品TMC2209,TMC2240在驱动能力、接口扩展性、保护诊断能力等性能上实现了升级,同时依旧保持高性价比的产品定位,可成为3D打印机、办公自动化设备、医疗仪器、安防云台等应用的合适选择。
| 参数 | TMC2240 | TMC2209 |
| 供电电压 | 4.5V~36V | 4.75V~29V |
| 导通电阻 | 230mΩ(典型值,HS+LS) | 340mΩ |
| 峰值电流 | 5.0A(桥臂峰值) | 2.8A |
| RMS电流 | 2.1A(3A正弦峰值) | 2A |
| 微步分辨率 | 原生1/256步 | 原生最高1/64,需通过MicroPlyer™插值实现1/256细分 |
| 通信接口 | SPI、单线UART、STEP/DIR | 支持UART与STEP/DIR接口 |
| 封装 | TQFN32(5×5mm);TSSOP38(9.7×4.4mm) | QFN28(5×5mm) |

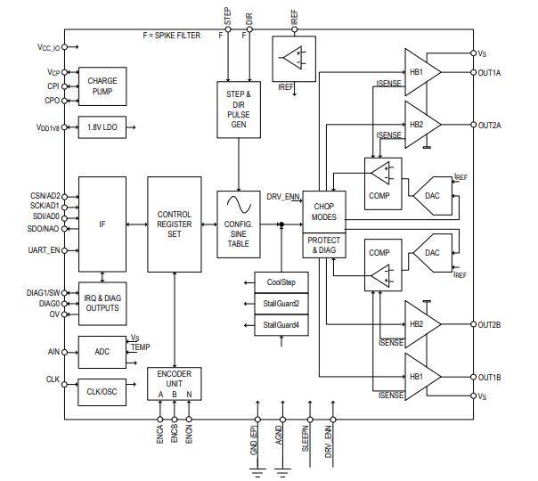
功能框图
二、核心技术,成熟功能的集成与优化
在技术功能层面,TMC2240不仅集成了Trinamic经过市场验证的多项成熟专利技术,同时加入了创新的无损电流检测方案,实现了驱动性能、静音效果、能效比与可靠性的全方位提升:
1、无损电流检测(ICS)
传统的步进电机驱动芯片需要通过外接低阻值采样电阻来测量绕组电流,这增加了BOM成本和PCB面积,同时采样电阻上的功耗也会带来额外发热。
TMC2240内部集成了非耗散型无损电流检测技术(ICS),无需外部采样电阻,即可实现精准的电流闭环控制。为保证检测精度,ICS电路会单独测量每个功率MOSFET的导通内阻RDS (ON),并实时补偿MOSFET结温变化带来的内阻波动,在全温度范围内保证电流检测与调节的准确性。不仅简化了PCB布局,降低BOM成本,还消除了采样电阻带来的额外功耗与发热,尤其适配空间紧凑的控制板设计,可提升系统整体能效。
2、StealthChop2静音斩波技术
在电机低速运行时,传统的斩波方式易产生明显的开关噪音与振动。TMC2240搭载的StealthChop2则是基于电压型PWM调制的静音斩波算法,通过精准的电压PWM调制,直接向电机线圈输出平滑的正弦波驱动电压,使线圈电流形成几乎完美的无突变正弦波形,从根源上消除电流硬开关带来的电磁噪声和振动,可实现电机低速运行与静止状态下的完全静音。
同时,该技术内置全自动调谐(AT)功能:AT#1阶段在电机静止状态下,自动学习并校准PWM偏置参数PWM_OFS_AUTO;AT#2阶段在电机中速运动过程中,自动优化PWM梯度参数PWM_GRAD_AUTO。无需用户手动配置复杂的电机参数,上电后通过简单的归位动作即可完成最优参数适配。
StealthChop2还支持电机静止状态下的自由续流与被动制动选项,可将静止功耗降至零,同时保持有效的电机阻尼效果。
3、SpreadCycle高动态斩波技术
SpreadCycle是针对高速高负载场景优化的逐周期电流控制斩波技术,与StealthChop2形成完美的性能互补。该技术将每个斩波周期分为导通、慢衰减、快衰减、二次慢衰减四个阶段,可自动积分并优化衰减周期,保证电机电流过零阶段的平滑性,在宽转速与负载范围内提供优秀的共振抑制效果与动态响应能力。
TMC2240还支持两种模式的自动无抖动切换:通过TPWMTHRS寄存器设置速度切换阈值,再借助StallGuard技术补偿电机反电动势带来的相位偏移,可消除模式切换时的抖动与冲击,实现低速段启用StealthChop2保证静音效果,高速段自动切换至SpreadCycle保证扭矩输出与动态性能,让设备在全转速域都能适配最优驱动模式。
4、StallGuard2/4无传感器堵转检测
TMC2240集成了两代StallGuard无传感器负载检测技术,无需外部编码器,即可通过检测电机反电动势与负载角的对应关系,精准测量电机的实时机械负载,实现失速保护、负载监控与无传感器回零功能,降低系统硬件成本。
- StallGuard2:适配SpreadCycle斩波模式,提供10位负载测量分辨率,支持滤波模式,可通过SGT参数灵活调节检测灵敏度,适配不同电机与机械特性,是无传感器回零的最优选择;
- StallGuard4:适配StealthChop2斩波模式,提供9位有效负载测量分辨率,支持4路独立的电机相位测量与数字滤波,在静音驱动模式下仍可实现精准的负载检测与堵转保护。
TMC2240支持通过TCOOLTHRS寄存器设置StallGuard功能的最低工作速度阈值,保证检测结果的稳定性;同时可配置DIAG0/DIAG1引脚,在堵转事件发生时输出硬件中断信号,实现电机的紧急停机保护。
5、CoolStep动态电流调节
CoolStep是基于StallGuard负载检测结果的负载自适应电流调节技术,可根据电机实时负载情况,动态调整绕组驱动电流:电机轻载时自动降低运行电流,重载时快速恢复至满额电流。CoolStep最高可实现75%的能耗降低,同时显著减少电机与驱动芯片的发热,延长设备使用寿命,降低散热设计难度。
该技术可通过SEMIN、SEMAX寄存器设置电流调节的上下阈值,通过SEUP、SEDN参数配置电流升降的步长与响应速度,电机电流最低可降至额定运行电流IRUN的1/2或1/4。
6、全链路诊断与保护功能
TMC2240提供了完整的硬件级保护与系统诊断能力,全方位保障设备长期稳定运行:
- 核心保护机制:包含输出短路到GND/VS的过流保护(OCP)、分级过热保护(120℃过热预报警、165℃热关断)、VM与VCC_IO双路电源欠压锁定(UVLO)、电机开路负载检测,其中短路保护会在故障发生时立即关断H桥,重试3次后持续锁定故障状态,避免芯片损坏;
- 系统诊断能力:内置12位+符号位高精度ADC,可实时采集芯片结温、电机供电电压、外部模拟输入AIN信号;同时可通过StealthChop2模式下的PWM_SCALE寄存器数值,估算电机绕组的温度变化,为设备的预测性维护提供数据支撑。
三、高兼容灵活配置
TMC2240具备极高的硬件与软件兼容性:
1、多模式控制接口,全系统兼容
TMC2240标配行业通用的STEP/DIR步进方向接口,可无缝兼容市面上绝大多数运动控制器、3D 打印主板、CNC 控制系统,无需大幅更改硬件设计即可完成存量方案的性能升级。
同时,芯片支持最高10MHz时钟的SPI串行接口与单线UART接口,可实现参数在线配置、运行状态与诊断数据的实时读取,满足智能化设备的定制化开发需求。其中,SPI接口原生支持多芯片菊花链级联,单条总线可挂载多颗驱动芯片,节省主控IO资源,简化多轴系统的PCB布局;单线UART接口支持自动波特率检测与CRC数据校验,保证长距离通信状态下数据传输的抗干扰能力与稳定性。
2、硬件编码器接口,简易闭环位置校验
TMC2240内置完整的ABN增量式编码器硬件接口,支持A/B正交编码信号与N索引信号输入,内置32位编码器计数器与可编程预分频器,适配不同分辨率的编码器与电机参数。该接口可实时对比编码器实际位置与电机微步计数器的理论位置,实现电机丢步的在线检测与位置偏差校验,无需复杂的闭环控制算法,即可提升设备的定位精度与运行可靠性。
3、双封装选项,多场景适配
TMC2240提供TQFN32(5×5mm)超小尺寸封装,适配紧凑型设备与高密度PCB设计。同时,也提供便于手工焊接的TSSOP38(9.7×4.4mm)封装,降低了原型开发与小批量试产的门槛,兼顾研发便捷性与量产实用性。

封装视图
四、应用场景
基于均衡的性能配置和全面的功能集成,TMC2240可适配以下场景使用:
- 桌面3D打印机:中小型通用步进电机,StealthChop2技术可实现打印过程的超静音运行,无损电流检测简化主板布线,CoolStep技术降低设备长时间运行的发热,是传统驱动方案的理想升级选择;
- 医疗仪器与实验室设备:如输液泵、液体处理工作站、精密注射泵等,StealthChop技术保证设备静音平顺,StallGuard堵转检测与全链路保护机制保障设备的使用安全;
- 安防PTZ球机:密封环境散热差,CoolStep可降低发热;微步控制使转动平滑,画面抖动小;
- 办公自动化设备:如扫描仪、ATM模块,StealthChop优化使用体验,CoolStep减少能耗,延长使用时间。
五、开发支持与设计注意事项
TMC2240具备完善的开发生态与技术支持,可大幅降低开发门槛:提供TMC2240-EVAL评估板,搭配TMCL-IDE软件,可快速测试各项功能和寄存器配置;提供完整的数据手册、参考原理图、PCB布局指南与寄存器说明;提供基于主流MCU平台的底层驱动例程。
在实际设计与调试过程中,需重点关注以下核心注意事项:
- StealthChop2模式需完成自动调谐的两个阶段,才能达到最佳的静音与驱动效果,调谐过程中需保证电机运行电流IRUN≥8,且处于芯片的电流调节范围内;
- StallGuard堵转检测功能需根据实际电机型号与机械负载特性,配合软件完成SGT/SG4_THRS阈值与TCOOLTHRS速度阈值的校准,才能达到最佳的检测精度与响应速度;
- 芯片满量程驱动电流由IREF引脚的外接电阻与DRV_CONF寄存器的 CURRENT_RANGE位共同设置,需根据电机额定电流选择合适的参数配置;
- 当电机运行转速较高时,建议通过TPWMTHRS寄存器设置速度阈值,自动从StealthChop2切换至SpreadCycle模式,避免高速段电机扭矩下降与失步风险。
六、结语
TMC2240的核心竞争力,在于其精准的市场定位与完整的功能落地,而非单纯的参数堆叠。它既解决了传统经济型驱动噪音大、保护不全、集成度低的核心痛点,也规避了高端工业驱动参数过剩、成本过高、设计复杂的问题,实现了“性能无短板、成本有优势、设计低门槛”的均衡表现。
对于从事 3D 打印、医疗设备、安防监控、工业自动化等领域的研发人员而言,TMC2240是一款极具评估价值的步进驱动方案——它无需在核心性能上做妥协,即可实现方案的降本增效与性能升级,是中小功率步进驱动场景的高性价比优选。如需了解更多有关TMC2240产品信息或申请样品,可联系:sales@chiplinkstech.com(邮箱),联系电话(陈工):13924675549(微信同号),微信公众号:智联微-电机控制芯片。
附样品申请:

微信公众号

TRINAMIC代理商 步进电机驱动 驱动IC 深圳市智联微电子有限公司






